On March 6, 2020, Dr. Minmin Luo lab published a research article entitled “The Raphe Dopamine System Controls the Expression of Incentive Memory” in journalNeuron. In this work, the authors used a combination of approaches, including whole-brain single neuron reconstruction, fiber photometry, optogenetics, CRISPR/Cas9-mediatedin vivoregion-specific knockout, and rabies screening, to investigate the behavioral roles of the dorsal raphe (DRN) dopamine (DA) neurons in the expression of natural and drug memory. They found that the DRN DA population functions as an essential regulator of memory expression under normal conditions and in opioid addiction, and further identified a brainstem input that is modified by opioid administration and is critical for the expression of reward memory.

Memories of incentive stimuli that are either rewarding or aversive guide future behavioral choices, and their proper formation and expression are essential for animals’ survival. Memory formation and expression are controlled by a distributed network that consists of multiple cortical and subcortical areas. These brain areas are subject to the regulation by the neuromodulatory systems, for example the DA system. In both invertebrates and vertebrates, DA fundamentally contributes to memory formation. In mammals, DA neurons in the ventral tegmental area (VTA) of the midbrain are important for appetitive associative learning and the formation of reward memories. It remains unclear whether the VTA DA population and/or other DA populations outside the VTA are involved in memory expression.
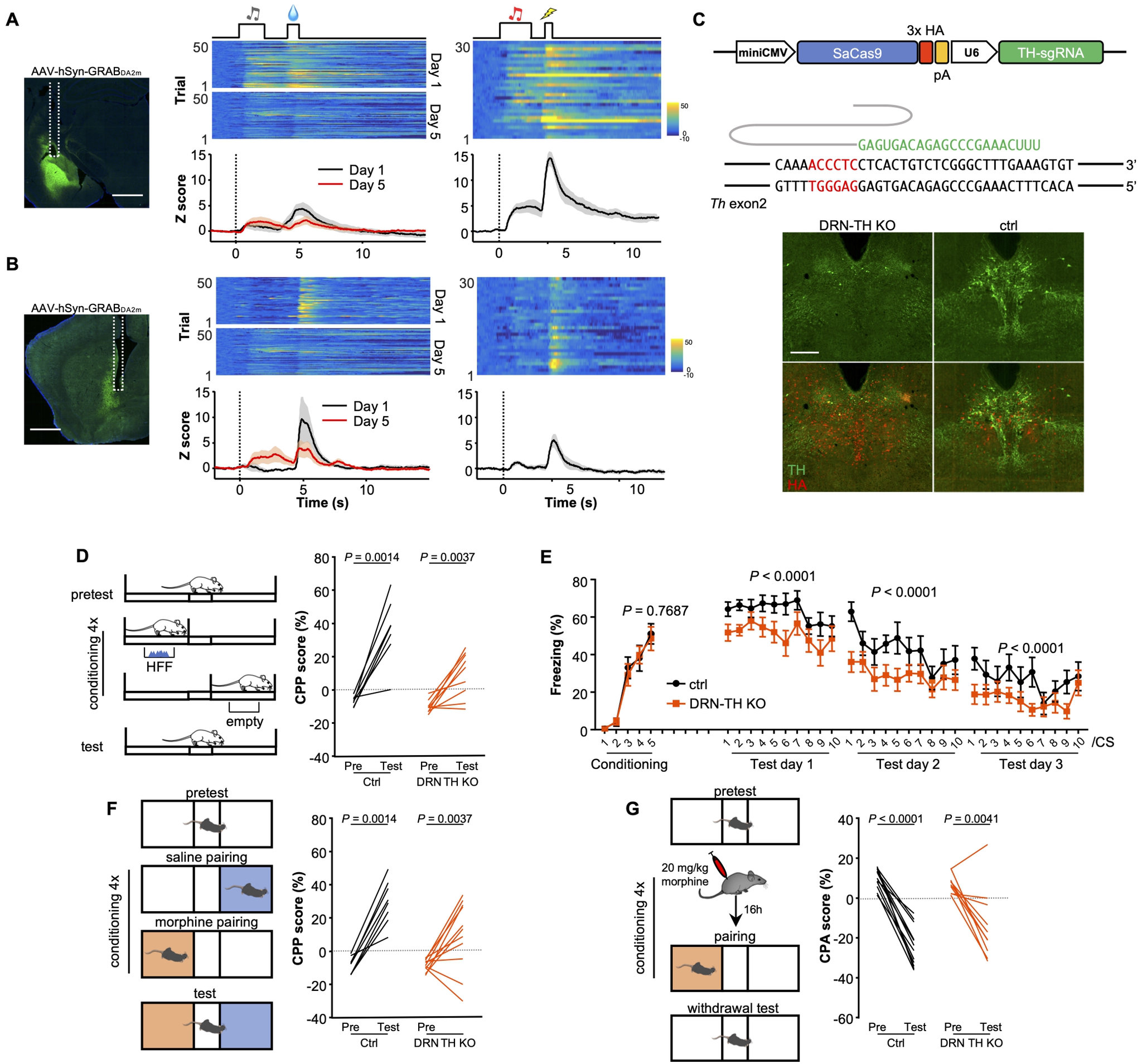
Notably, the DRN harbors a major extra-VTA DA population. Using a whole-brain single-cell reconstruction pipeline, the authors first demonstrated that DRN DA neurons are anatomically separated with VTA DA neurons and represent a distinct midbrain DA system. They next investigated the physiological responses of DRN DA neurons towards various stimuli using fiber photometry of Ca2+signals. They found that DRN DA neurons were activated by both rewarding and aversive stimuli in a learning-dependent manner, suggesting that DRN DA neurons may contribute to the learning and memory-associated behavioral processes related to both reward and aversion.

Fig.1 DRN DA neurons encode reward and punishment signals
The authors then asked whether and how DRN DA neurons participate in the formation and/or expression of incentive memory. Using cell-type specific genetic ablation or optogenetic inhibition, they found that DRN DA neurons specifically control the expression of natural reward and fear memory. These neurons are also essential for the expression of opioid drug memory. DRN DA neurons show elevated activities during opioid memory recall. Ablating or inhibiting these neurons block the expression of drug memories associated with opioid intake or withdrawal.

Fig. 2 DRN DA neurons control the expression of incentive memory
To investigate whether DRN DA neurons release DA to mediate their behavioral functions, the authors examined the DA transmission profiles in the major downstream targets of DRN DA neurons by using an optimized genetically-encoded DA sensor, GRABDA2mdeveloped by Dr. Yulong Li lab in Peking University. They observed transiently increased DA levels in both the central amygdala and the bed nucleus of the stria terminalis triggered by both rewarding and aversive stimuli. Further, they employed the AAV-mediated CRISPR/Cas9 technologyin vivoto knock out tyrosine hydroxylase (TH), a rate-limiting enzyme for DA biosynthesis, in the DRN. The loss of DA biosynthesis in the DRN significantly impaired the expression of natural and addiction memory.

Fig.3 DA transmission from DRN DA neurons are critical for the expression of incentive memory
Using morphine as the probe to search for functionally relevant inputs to DRN DA neurons, the authors further identified a glutamatergic pathway from the lateral parabrachial nucleus (LPB) to the DRN that specifically regulates reward processing. Morphine administration causes an increase of glutamatergic inputs from the LPB to DRN DA neurons, and this increase is mediated by the morphine-induced enhancement of DRN-projecting LPB neurons’ excitability. Silencing or blocking the neurotransmission of DRN-projecting LPB neurons impairs the expression of reward memory and the reward processing of DRN DA neurons.

Fig. 4 The LPB-to-DRN DA pathway specifically regulates the expression of reward memory
In summary, this study pinpoints the essential behavioral functions of the raphe DA system in controlling memory expression and unveils unique circuit mechanisms underlying opioid-associated memory expression. This work also suggests new targets for developing future pharmacological strategies of interventions against opioid abuse.
Dr. Rui Lin and Dr. Jingwen Liang from Dr. Minmin Luo lab are the co-first authors of this work. Other contributing authors include Ruiyu Wang, Ting Yan, Youtong Zhou, Yang Liu, Qiru Feng from Dr. Minmin Luo lab; Dr. Fangmiao Sun and Dr. Yulong Li from Peking University; Dr. Anan Li and Prof. Hui Gong from Huazhong University of Science and Technology. Dr. Rui Lin and Dr. Minmin Luo are the co-corresponding authors of this work. This study was supported by MOST 973 grants, NNSFC, and Beijing Municipal Government. All works were completed at TIMBR/NIBS.