2020年7月6日,Foamgirl
/北京生命科学研究所汤楠实验室在Cell Research杂志在线发表了题为“Pulmonary alveolar regeneration in adult COVID-19 patients”的研究论文。该文章通过研究分析两名成年COVID-19患者肺组织,观察到肺泡干细胞(AT2)在病毒性肺炎感染后期活跃增殖并开始分化为负责气体交换功能的肺泡一型样上皮细胞(AT1),表明损伤后的成年肺仍然拥有肺再生的能力。
从2019年12月以来,COVID-19快速席卷了200多个国家,全球累计确诊病例达1174万,死亡病例超过54万,给人们的健康和生产生活造成了极大的影响。在SARS-CoV-2感染后,大部分病人可以康复,但仍有部分病人会发展为重症肺炎,导致肺泡结构严重受损,肺功能下降。因此研究肺损伤后的修复和再生对于COVID-19病人的治疗的预后非常重要。
许多哺乳动物模型均已证明AT2在肺损伤后可以增殖并分化为AT1以构建新的肺泡,但是成年人急性肺损伤后肺泡是否再生仍不清楚。此外,尚不清楚AT2细胞是否可以参与SARS-CoV-2感染后肺泡的再生。
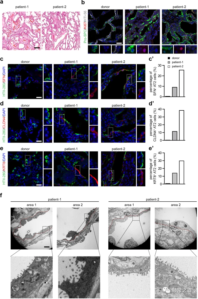
本研究分析了两名COVID-19患者的移植肺,患者1是58岁男性,患者2是54岁男性。感染前,两名患者均健康无慢性肺病。经过对两名患者的肺组织进行分析,发现在肺泡腔中有很多脱落的细胞团和透明膜,间质区域存在纤维化特征,表明患者均呈现严重的弥漫性肺泡损伤(图1a);此外还有大量的AT1丢失和AT2聚团现象,其中一些AT2细胞呈现增殖状态(图1b),该结果表明在SARS-CoV-2诱导的肺损伤后,肺泡干细胞AT2能够进行自我复制。

我们前期的工作发现肺泡再生过程中AT2分化为AT1时会经历一个中间态。文中发现COVID-19病人的肺中许多AT2细胞(HTII-280)表达中间态的分子标志物(Cldn4,Sfn或Krt8,图1c-e),表明患者肺部AT2已启动了分化过程。接下来,通过透射电镜技术发现COVID-19患者损伤区域出现大量扁平的类似于AT1的肺泡上皮细胞(1f),表明COVID-19患者的AT2能分化为类似AT1的细胞参与肺泡再生。因此,我们证明了人即使在50多岁时经历SARS-CoV-2造成的急性肺损伤,肺泡仍可再生。
基于该研究工作的发现,我们合理推测:轻度病毒性肺炎患者也可能发生肺泡再生,这种再生功能有助于恢复肺功能甚至解决肺纤维化,希望未来的影像学可以进一步了解人在急性肺损伤后是否会形成新的功能性肺泡结构。
综上,汤楠实验室研究人员在本研究中确定了由SARS-CoV-2引起的成人急性肺损伤后肺泡可以再生。该结果为将来的研究打开了大门,以阐明调节急性肺损伤后人类肺泡再生的机制,并有助于预测COVID-19患者的预后。
无锡市人民医院的陈静瑜教授、汤楠实验室学生武慧娟、于元元为共同第一作者。汤楠博士和无锡市人民医院的陈静瑜教授为本文的共同通讯作者。感谢NIBS电镜中心在电镜样品制备和拍摄过程的帮助。该研究由国家重点研究发展计划和无锡市COVID-19预防和控制特殊项目基金会资助,在北京生命科学研究所完成。