2021年4月12日,Foamgirl
/北京生命科学研究所张昱实验室在《Nature Communications》杂志在线发表题为“Atlas of breast cancer infiltrated B-lymphocytes revealed by paired single-cell RNA-sequencing and antigen receptor profiling”的文章。该研究首次在单细胞水平系统性地描绘了乳腺癌浸润B细胞图谱,描述了乳腺癌浸润B细胞的13个亚群及其功能,并通过B细胞受体(BCR)序列分析揭示肿瘤中浸润B细胞可能来自于原位memory B细胞与肿瘤抗原接触后的不断分化,发现肿瘤浸润B细胞与乳腺癌患者的预后存在很好的正相关性。
近年来,旨在治疗肿瘤的免疫疗法的出现极大地提高了肿瘤患者的生存周期。但是,在临床表现上,并非所有的肿瘤患者都对免疫治疗有响应。如何使得免疫治疗更有效是现在亟待解决的问题。已有许多研究为此提供了多种潜在的解决方案。然而,这些研究主要侧重于探究肿瘤浸润T细胞在免疫治疗中发挥的功能。不容忽视的是,肿瘤浸润的免疫细胞中除T细胞外,还有众多其他细胞类型,例如隶属于天然免疫系统的巨噬细胞,树突状细胞,NK细胞和同样隶属于适应性免疫系统的B细胞等。近年来,肿瘤中的其他细胞组分对于免疫治疗的影响也逐渐受到重视。
B细胞作为组成免疫系统的重要组分之一,其主要通过分泌抗体,细胞因子,趋化因子或呈递抗原等途径行使功能,但是,其在肿瘤发生过程中所扮演的角色在不同研究中存在争议。以乳腺癌为例,当研究者利用B细胞的经典标记物CD20来评估肿瘤浸润B细胞与乳腺癌患者预后之间的关系的时候,在不同研究中得到了互相矛盾的结论。造成这种争议的一个可能原因是不同乳腺癌病人肿瘤浸润B细胞亚群存在区别,而不同B细胞亚群可能行使不同功能。
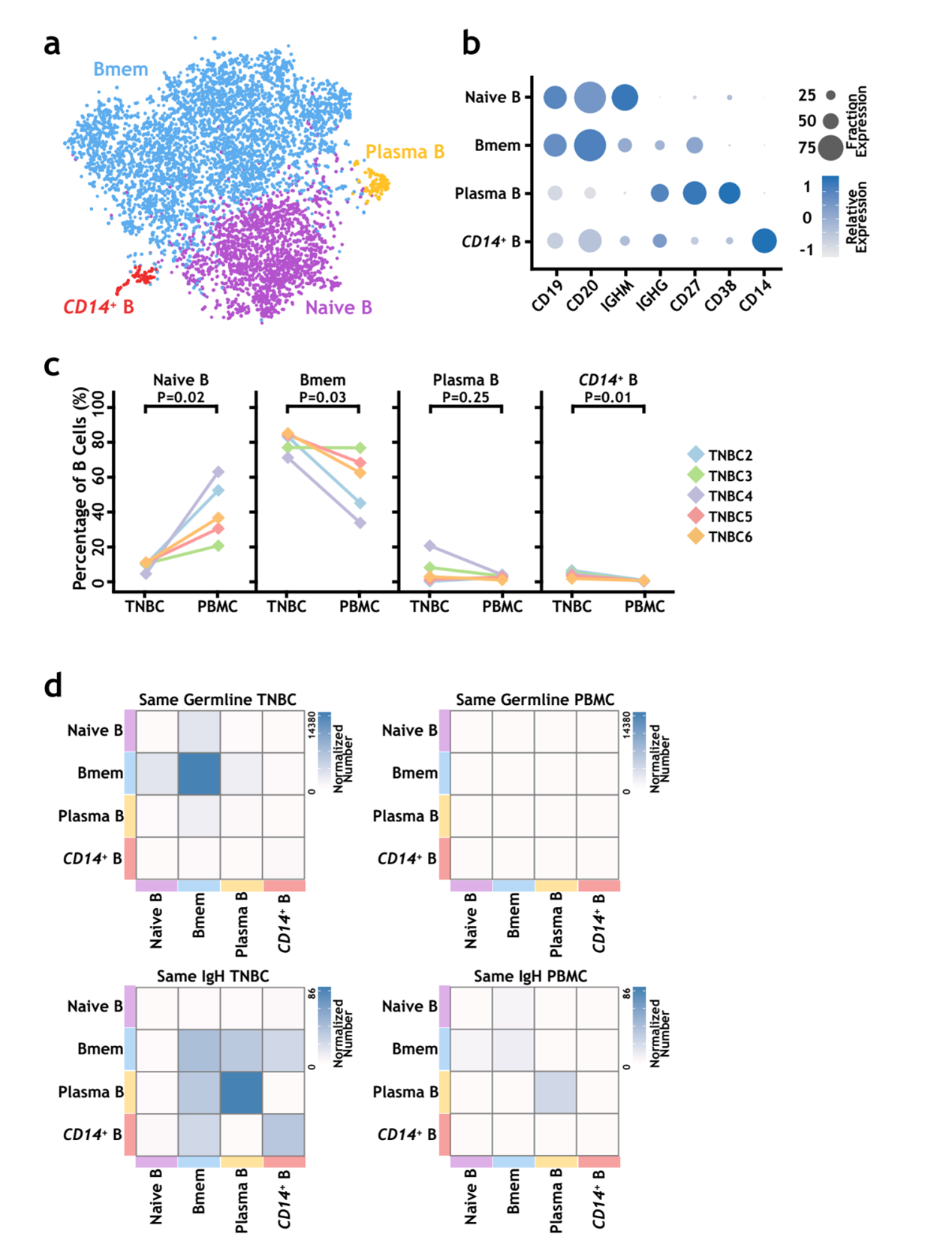
本研究利用单细胞转录组测序结合单细胞BCR测序分析了10例乳腺癌病人的肿瘤浸润免疫细胞,并有对应的外周血来源的免疫细胞作为对照。10例病人中有6例是三阴性乳腺癌(TNBC),3例Luminal-A乳腺癌和1例HER2乳腺癌。由于TNBC中的浸润B细胞含量显著高于其他乳腺癌亚型,为了避免不同乳腺癌亚型之间潜在的异质性,我们着重分析了TNBC中浸润的B细胞。通过单细胞转录组数据的分析,大体上B细胞可分为四类,naïve B细胞,memory B 细胞,plasma B 细胞和一类CD14阳性的B细胞,其中肿瘤浸润B细胞主要为memory B细胞。在单细胞BCR测序数据中,外周血B细胞中germline BCR比例更高,IgM和IgD比例也相对更高,而在肿瘤浸润B细胞中,我们检测到更多的体细胞高频突变(somatic hyper mutation, SHM)和更高的B细胞克隆性。为了探究肿瘤中浸润B细胞的来源,我们结合了单细胞转录组数据和单细胞BCR数据,分析发现肿瘤中浸润B细胞极有可能是由原位memory B细胞不断分化而来。

图1. a. TNBC病人中4个B细胞亚群的tSNE图展示;b. marker基因表达情况;c. 4个B细胞亚群在PBMC和TNBC组织中分布;d.热图展示4个B细胞亚群之间的相同 IGH germline 次数(上)和相同IGH序列次数(下)
利用单细胞转录组数据,我们进一步将B细胞分为13群, naïve B cells (C1 and C2), IgM+CD27+ memory B cells (C3, C4, C6, and C7), IgM+CD27- atypical memory B cells (C5), class-switched memory B cells (C8,C9, and C10), plasma cells (C11), germinal center B cells (C12) 和 CD14+ atypical B cells (C13)。并且通过免疫组化证实了Germinal center B细胞和肿瘤浸润淋巴结结构的存在。在乳腺癌浸润B细胞中,我们并未检测到分泌IL10的调节性B细胞。通过GSEA分析,我们发现肿瘤浸润B细胞可能主要通过呈递抗原或分泌抗体的形式行使功能。

图2. TNBC病人的13个B细胞亚群的tSNE图展示(左图)和marker基因表达情况(右图)
B细胞在乳腺癌发生中所扮演的角色存在争议,一个潜在的原因是肿瘤浸润B细胞亚群有着不同的功能,为此,我们需要研究不同的B细胞亚群对乳腺癌发生的影响。利用METABRIC 数据库中TNBC患者的数据,我们发现naïve B细胞和memory B细胞对病人的预后有很好的正相关性。更重要的是,相较于经典的B细胞标记物CD20,根据naïve B细胞和memory B细胞特征基因的表达量可以更好地预测乳腺癌患者患病风险率(Hazard ratios)。

图3. CD20, naïve B细胞特征基因和memory B细胞特征基因在METABRIC数据库中TNBC病人的Kaplan–Meier生存曲线(上图左侧Overall survival, 上图右侧Disease Free Survival)和Hazard Ratios(下图)
本研究首次在单细胞水平系统性地描绘了乳腺癌浸润B细胞图谱,描述了乳腺癌浸润B细胞的13个亚群及其功能,并通过BCR序列分析揭示肿瘤中浸润B细胞可能来自于原位memory B细胞与肿瘤抗原接触后的不断分化,发现肿瘤浸润B细胞与TNBC患者的预后存在很好的正相关性。后续,研究B细胞是如何浸润肿瘤,在肿瘤微环境中如何增殖分化可能为TNBC患者的治疗提供新思路。此外,在我们的研究中,我们只详细地分析了B细胞相关数据,其余大量单细胞测序数据可为相关领域的科研人员提供中重要的研究资源。
张昱实验室的博士后胡庆涛、洪煜和新乡医学院的齐攀医生为该论文共同第一作者,张昱博士为本文通讯作者。其他作者还包括张昱实验室的芦广庆、麦雪莹和高琳琳;我所的景志毅、王家文和蔡涛博士;新乡医学院的徐升、和小颖和郭予医生。
张昱博士由国家自然科学基金(81572795和81773304)和北京市政府“百千万人才计划” (2019A39)资助。胡庆涛博士由国家自然科学基金资助(31701135)。
论文链接:
//www.nature.com/articles/s41467-021-22300-2