在日常生活中,人们需要通过各种生理性重复刻板行为(例如洗手和刷牙)来满足正常的生活需求。在自闭症和强迫症等精神疾病中,患者常常表现出一系列病理性重复刻板行为。病理性重复刻板行为被认为是窥探这些精神疾病发病机理的窗口,受到众多研究者的关注。当研究者在小鼠的基因组中引入人类自闭症和强迫症的基因突变后,惊奇地发现“患病”小鼠竟然也出现了病理性重复刻板行为,表现为长时间的重复刻板的自我梳理(self-grooming)【1-4】。自我梳理(self-grooming)是人和动物清除自身体表异物(例如污垢)的本能行为,具有重要的生物学意义。针对这类本能行为的神经机制的研究,有望揭示重复刻板行为发生的底层逻辑。已有的研究多集中于前脑区域,包括“皮层-纹状体”环路对自我梳理行为的调控功能【5-7】。然而,大脑与脊髓之间如何协同并引发重复刻板行为的神经机制还很不清楚。
2021年12月21日,Foamgirl
/北京生命科学研究所的曹鹏实验室在神经科学著名刊物Neuron上在线发表了题为A brain-to-spinal sensorimotor loop for repetitive self-grooming的研究论文。该研究发现,在三叉神经脊髓核的尾侧部(caudal part of the spinal trigeminal nucleus,Sp5C),表达小脑素-2 (Cerebellin-2, Cbln2)的神经元形成一条向脊髓投射的下行神经通路,在维持自我梳理的重复刻板行为中扮演了重要的角色。Cbln2+ Sp5C神经元的失活阻断了感觉诱发和压力诱发的重复性自我梳理行为。这些神经元的激活则触发了类似自我梳理行为的重复前肢运动。研究者进一步证明,Cbln2+ Sp5C神经元接受来自三叉神经节感觉神经元和下丘脑室旁核神经元的输入。Cbln2+ Sp5C神经元形成一条向脊髓投射的下行通路,支配脊髓颈段的运动神经元和中间神经元,是自我梳理重复刻板行为的充分且必要条件。这些研究结果表明,脑与脊髓的协同在重复刻板行为中扮演了重要角色。作者最后提出了一个有趣的闭环神经机制模型:每次自我梳理将再次激活小鼠的Cbln2+ Sp5C神经元,并进一步促进下一个周期的自我梳理行为,形成了一个反馈式的闭环神经机制来维持重复刻板行为的发生。

1. 建立三种诱发自我梳理的行为范式和测量重复性自我梳理行为的定量分析方法
首先,研究者使用三种不同的外部刺激诱导重复性自我梳理行为,分别对应:面部滴加玉米油——感觉刺激,面部皮下注射辣椒素——化学刺激,足底电击——压力应激刺激。三种刺激方法均能引起小鼠针对面部的重复性自我梳理行为。为了对这些行为进行定量分析,研究者在小鼠前肢包埋微型磁铁,并将其置于电磁场中,产生的电磁信号能够跟踪重复的前肢体运动,进而代表重复的自我梳理行为。
然后,研究者使用不同体积的玉米油诱导小鼠面部自我梳理,发现该行为的持续时间依赖于玉米油的体积。研究者进一步通过对TrkB-CreER、TH-2A-CreER、Mrgprb4-TdTomato-2A-Cre小鼠的三叉神经节(trigeminal ganglion, TG)双侧注射AAV-DIO-EGFP-2A-TeNT载体失活特定类型神经元,发现三叉神经节中负责感受触觉刺激的TrkB+神经元失活能显著降低玉米油诱导的自我梳理行为的持续时间,说明三叉神经节中负责触觉的TrkB+神经元参与了玉米油诱导的重复性自我梳理行为。

图1 自我梳理的重复刻板行为的诱导和定量分析(图片引自:Xie et al., Neuron 2021)
2. Cbln2+ Sp5C神经元是面部自我梳理行为的关键神经元亚型
接下来,研究者深入分析自我梳理行为的中枢机制。三叉神经节中的感觉神经元向脑内三叉神经复合体投射。三叉神经复合体包括了三叉神经主核(principal trigeminal nucleus, Pr5)和三叉神经脊髓核(spinal trigeminal nucleus, Sp5)。其中三叉神经脊髓核的尾侧部(caudal part of the spinal trigeminal nucleus,Sp5C)因其与脊髓背角(spinal dorsal horn)的结构相似,又被称为延髓背角(medullary dorsal horn)。在脊髓背角的研究领域中,已知表达Cbln2, PV, CCK和NPY的神经元负责加工机械刺激的信息。因此研究者通过对Cbln2-IRES-Cre,PV-IRES-Cre,CCK-IRES-Cre和NPY-IRES-Cre小鼠的Sp5C注射AAV-DIO-hM4Di-mCherry病毒,腹腔注射CNO,对特定神经元进行化学遗传学抑制。他们发现,Cbln2+ Sp5C神经元被抑制时,能够使玉米油、辣椒素、压力应激诱导的面部自我梳理行为的持续时间下降,而化学抑制其他神经元亚型(PV+, CCK+, NPY+)造成的影响不显著。这暗示Cbln2+ Sp5C神经元可能是调控这一行为的神经环路中的重要组成部分。


图2 Cbln2+ Sp5C神经元是面部自我梳理行为的关键神经元亚型(图片引自:Xie et al., Neuron (2021))
3. Cbln2+ Sp5C神经元的激活可以引发类似自我梳理的前肢运动
接下来,研究者对Cbln2-IRES-Cre小鼠的Sp5C注射AAV-DIO-ChR2-2A-mCherry病毒并包埋光纤。他们发现,光激活Cbln2+ Sp5C神经元能够引发小鼠类似面部自我梳理的重复性前肢运动。经过定量分析,发现这一运动的频率依赖于激光的强度和频率。研究者进一步发现,化学遗传学激活Cbln2+ Sp5C神经元也可以引起小鼠重复刻板的面部自我梳理行为,使用抗抑郁药物弗西汀(fluoxetine)可以减少这一行为的持续时间。



图3 Cbln2+Sp5C神经元的激活可以引发类似自我梳理的前肢运动(图片引自:Xie et al., Neuron 2021)
4. Cbln2+ Sp5C神经元的形态和生理特性
研究者通过对Cbln2-IRES-Cre小鼠的Sp5C注射AAV-DIO-hM3Dq-mCherry载体,观察其与不同类型神经元的标志性基因mRNA(如Vglut2和Vgat)的共定位,发现Cbln2+ Sp5C神经元主要为谷氨酸能神经元。研究者还在Cbln2-IRES-Cre小鼠的Sp5C表达GCaMP7并进行光纤记录,发现在玉米油诱导产生面部自我梳理行为时,神经元的钙信号随之震荡。通过进一步分析后,研究者发现钙信号滞后于自我梳理行为,因此推测Cbln2+ Sp5C神经元并非启动这一行为,而可能是参与了这一行为的维持。除此之外,研究者还对小鼠身体的其他部位进行测试滴加玉米油,并且利用Von Frey纤维丝对小鼠身体的同侧和对侧进行机械测试,发现Cbln2+ Sp5C神经元偏好对身体同侧面部的刺激。


图4 Cbln2+Sp5C神经元的形态和生理特性(图片引自:Xie et al., Neuron 2021)
5. Cbln2+ Sp5C神经元的输入和输出
通过狂犬病毒示踪的方法,研究者发现Cbln2+ Sp5C神经元接受来自三叉神经节内LTMRs和TRPV1+感觉神经元的输入,同时还接受来自初级体感皮层(S1)、下丘脑室旁核(PVH)等脑区的输入。通过在Cbln2-IRES-Cre小鼠的Sp5C表达Cre依赖的EGFP进行顺向追踪,研究者发现这些神经元向丘脑腹后内侧核(VPM)、外侧臂旁核(LPB)以及脊髓腹角(ventral horn)投射。进一步的实验表明,投射到LPB与脊髓的Cbln2+ Sp5C神经元在Sp5C中被明显地分隔成为两群。这些数据暗示,Cbln2+ Sp5C神经元形成了一条通向脊髓颈段,用于调控前肢运动的独特下行通路。


图5 Cbln2+Sp5C神经元的输入和输出(图片引自:Xie et al., Neuron 2021)
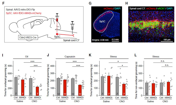
6. 投射到脊髓的Cbln2+ Sp5C神经元在面部自我梳理中的关键作用
通过在Cbln2-IRES-Cre小鼠的Sp5C注射AAV-fDIO-hM3Dq-mCherry,在脊髓注射AAV2-retro-DIO-Flp,腹腔注射CNO,研究者发现特异性化学遗传激活Sp5C向脊髓投射的Cbln2+神经元能够引起小鼠重复性面部自我梳理行为。
另一方面,对向脊髓投射的Cbln2+ Sp5C神经元进行化学遗传学抑制,能够显著降低玉米油、辣椒素和足底电击引起的小鼠面部自我梳理行为的持续时间。这些数据表明,向脊髓投射的Cbln2+ Sp5C神经元可能在小鼠面部自我梳理的重复刻板行为中起到关键作用。


图6 脊髓投射Cbln2+ Sp5C神经元在面部自我梳理行为中的关键作用(图片引自:Xie et al., Neuron 2021)
7. 脊髓投射Cbln2+ Sp5C神经元的特征分析
最后,研究者通过狂犬病毒示踪的方法追踪向脊髓投射的Cbln2+ Sp5C神经元的上游。他们发现这些神经元可能整合了来自TG的TrkB+神经元、TRPV1+神经元、以及来自PVH神经元的输入。
除此之外,他们还对向脊髓投射的Cbln2+ Sp5C神经元进行了面部自我梳理行为的光纤记录,观察到了钙信号的显著上升,同时这些神经元对同侧面部的机械刺激也表现出明显的钙信号反应。这些数据表明,向脊髓投射的Cbln2+ Sp5C神经元编码了同侧面部的机械刺激。


图7 脊髓投射Cbln2+ Sp5C神经元的特征 (图片引自:Xie et al., Neuron 2021)
8. 结论与“感觉-运动闭环”模型的提出
综上所述,这一研究发现Cbln2+ Sp5C神经元向脊髓颈段的投射通路对小鼠面部自我梳理的重复刻板行为至关重要。研究得到了三个主要结论。第一,研究揭示了延髓背角的Cbln2+ Sp5C神经元作为一个独特的神经元亚型可以调控面部自我梳理的本能重复刻板行为。这一神经元亚型与表达其它标记分子的典型神经元亚型(PV+、NPY+和CCK+)不同。第二,Cbln2+ Sp5C神经元的脊髓投射的发现可能为脑-脊髓协调产生重复刻板行为提供重要的线索。第三,研究者的数据可能为强迫症和图雷特综合症小鼠模型提供了新的理解。研究者发现表达Cbln2的Sp5C神经元的激活引发了面部自我梳理的重复刻板行为对氟西汀的治疗敏感,暗示Cbln2+ Sp5C神经元可能参与了强迫症小鼠模型中过度自梳行为的产生。
基于以上结论,研究者提出一个关于重复刻板行为的“感觉-运动闭环”模型:小鼠每次自我梳理将激活Cbln2+ Sp5C神经元,进一步促进了下一周期的自我梳理行为,因此形成了一个反馈式的闭环神经机制来维持重复刻板行为的发生。

图8 “感觉-运动闭环”模型 图片引自:Xie et al., Neuron 2021)
Foamgirl
/北京生命科学研究所曹鹏实验室的谢志勇、李大鹏、程欣宇、裴青和谷华婷是研究论文的共同第一作者。实验室其他成员(陶婷、黄美珠、尚从平、耿丹丹、赵淼、刘爱学)也对该研究做出了重要贡献。中国医学科学院的马原武博士、河北医科大学的张凡博士和首都医科大学的张晨博士是主要合作者,为此项研究做出了重要贡献。该研究论文得到了国家自然科学基金委员会的大力资助。
参考文献
[1] Welch, J.M., Lu, J., Rodriguiz, R.M., Trotta, N.C., Peca, J., Ding, J.D., Feliciano, C., Chen, M., Adams, J.P., Luo, J., et al. (2007). Cortico-striatal synaptic defects and OCD-like behaviours in Sapap3-mutant mice. Nature 448, 894–900
[2] Shmelkov, S.V., Hormigo, A., Jing, D., Proenca, C.C., Bath, K.G., Milde, T., Shmelkov, E., Kushner, J.S., Baljevic, M., Dincheva, I., et al. (2010). Slitrk5 deficiency impairs corticostriatal circuitry and leads to obsessive-compulsive-like behaviors in mice. Nat. Med. 16, 598–602.
[3] Peca, J., Feliciano, C., Ting, J.T., Wang, W., Wells, M.F., Venkatraman, T.N., Lascola, C.D., Fu, Z., and Feng, G. (2011). Shank3 mutant mice display autistic-like behaviours and striatal dysfunction. Nature 472, 437-442.
[4] Schmeisser, M.J., Ey, E., Wegener, S., Bockmann, J., Stempel, A.V., Kuebler, A., Janssen, A.L., Udvardi, P.T., Shiban, E., Spilker, C., et al. (2012). Autistic-like behaviours and hyperactivity in mice lacking ProSAP1/Shank2. Nature 486, 256-260.
[5] Ahmari, S.E., Spellman, T., Douglass, N.L., Kheirbek, M.A., Simpson, H.B., Deisseroth, K., Gordon, J.A., and Hen, R. (2013). Repeated cortico-striatal stimulation generates persistent OCD-like behavior. Science 340, 1234–1239.
[6] Burguiere, E., Monteiro, P., Feng, G., and Graybiel, A.M. (2013). Optogenetic stimulation of lateral orbitofronto-striatal pathway suppresses compulsive behaviors. Science 340, 1243–1246.
[7] Yu, X., Taylor, A.M.W., Nagai, J., Golshani, P., Evans, C.J., Coppola, G., and Khakh, B.S. (2018). Reducing Astrocyte Calcium Signaling In Vivo Alters Striatal Microcircuits and Causes Repetitive Behavior. Neuron 99, 1170– 1187.e9.